24 Hour Emergency Steel Machining Response
ASTM A202/A202M

ASTM A53

ASTM A53

Product introduction

ASTM A53 is one of the most common and fundamental carbon steel pipe specifications in the United States, intended for general structural and low-pressure fluid conveyance service.

Think of it as the "general-purpose, workhorse" grade of steel pipe.


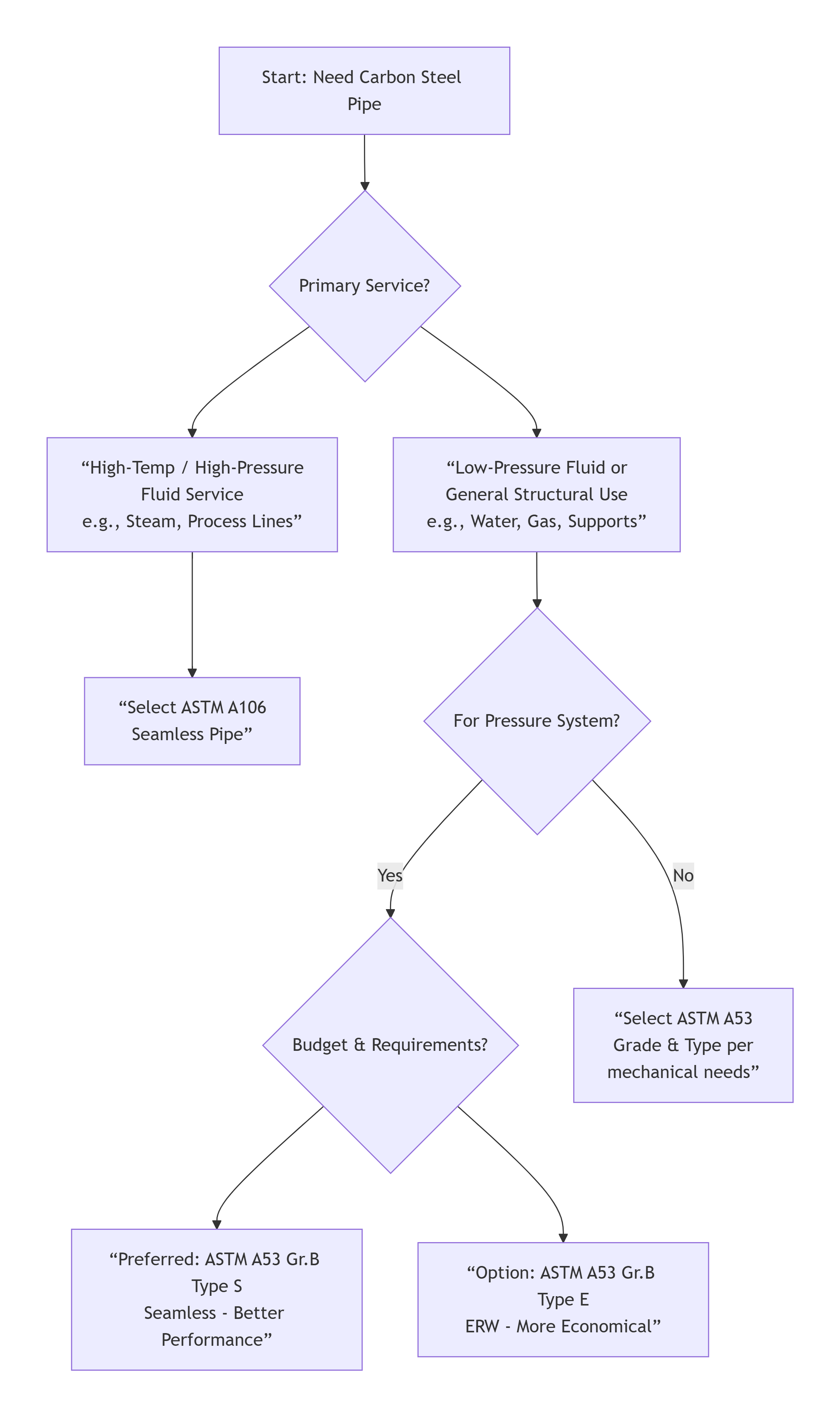
Core Purpose & Primary Applications

  • Purpose: A general-service carbon steel pipe. It is not a high-performance material but is valued for its economy and wide availability.

  • Primary Applications:

    1. Low-Pressure Fluid Conveyance: Water, gas, air, steam (low-pressure).

    2. Structural Applications: Guard rails, scaffolding, frame supports (non-critical).

  • Not Suitable For: High-temperature/high-pressure steam service, critical pressure vessel parts, severely corrosive environments.


Key Classifications & Grades

ASTM A53 is primarily distinguished by manufacturing process and material grade.

1. By Manufacturing Process (Type)

TypeDesignationDescription
Seamless PipeType SMade by piercing and rolling a solid billet. Has no weld seam. More uniform, slightly higher pressure capacity.
Electric-Resistance Welded PipeType EFormed from skelp and welded using electric resistance heat. Has a single straight weld seam. Generally more economical than seamless.
Furnace Butt-Welded PipeType FWelded at lower temperatures; weld strength is lower. Now less common, typically for threaded & coupled or certain galvanized pipe.

2. By Material Grade

GradeYield Strength (min)Tensile Strength (min)Key Characteristics
Grade A205 MPa (30 ksi)330 MPa (48 ksi)Lower strength, better formability.
Grade B240 MPa (35 ksi)415 MPa (60 ksi)The most commonly used grade. Offers the best balance of strength and weldability.

Most Common Combination: A53 Grade B (Seamless or ERW). This is the most widely available pipe on the market.


Comparison with the Similar Standard: ASTM A106

This is a crucial distinction for material selection.

FeatureASTM A53ASTM A106
Primary PurposeGeneral Structural & Low-Pressure Fluid ServiceHigh-Temperature Fluid Service
Service TemperatureNot recommended for sustained service above ~343°C (650°F)Specifically designed for elevated temps up to ~540°C (1000°F)
Chemical CompositionControlled for weldability, less stringent for high-temp performanceMore tightly controlled (C, Si, Mn) to ensure high-temperature properties
Mechanical TestsRoom temperature properties guaranteedRoom temperature properties guaranteed; some grades have elevated temp requirements
Manufacturing ProcessSeamless (S) and Welded (E, F)Seamless Only
Typical ApplicationsScaffolding, low-pressure water lines, ventilationBoiler tubes, process piping, high-pressure steam lines

Simple Rule: Use A106 for high-temperature/pressure (e.g., process piping in plants). Use A53 for general structural or low-pressure fluid (e.g., building supports, water lines).


Important Considerations

  1. Not All A53 Pipe is for Pressure Service:

    • Only Seamless (Type S) and Electric-Resistance Welded (Type E) are intended for pressure piping systems.

    • Furnace Butt-Welded (Type F) pipe is not for pressure service.

  2. Galvanizing:

    • A53 is the base specification for many galvanized steel pipes (zinc-coated), widely used for water, gas, and outdoor structures.

    • The zinc coating affects weldability and threading.

  3. Dimensional Standard:

    • Outside diameter and wall thickness conform to ASME B36.10M (Nominal Pipe Size, NPS).

  4. Allowable Stress:

    • For pressure system design, always use the allowable stress values provided in the applicable code (e.g., ASME B31.1 or B31.3), which are significantly lower than the material's yield strength.


Quick Selection Guide

deepseek_mermaid_20260109_621568.png

Summary

ASTM A53 Grade B is the versatile, economical backbone of American industry. Recognizing its limitations for critical high-temperature/pressure service, it remains the reliable and ubiquitous choice for low-pressure fluid conveyance, structural support, and as the base for galvanized pipe. Always confirm the final selection against the project's governing design code, pressure rating, and service environment.


Are you also interested in further steel processing (machining)?

Just like you, 70% customers choose long-term cooperation with BBN steel not only for our good product and service quality, good reputation in the international market, but also for our experienced one-stop raw material supply and further steel processing!

Fabrication and Machining Service 24h Technical support

Contact Us

Shandong Chengda Steel Co., Ltd.

Send Order Request

Shandong Chengda Steel Co., Ltd.

Service